德润
密封材料
提供胶粘方面的产品和解决方案
网站首页
广研密封胶
卡夫特密封胶
产品中心
解决方案
视频中心
新闻动态
关于我们
联系我们
服务热线:
158-1773-4885
4
产品中心
您的位置:
首页
->
产品中心
->
卡夫特密封胶系列
->
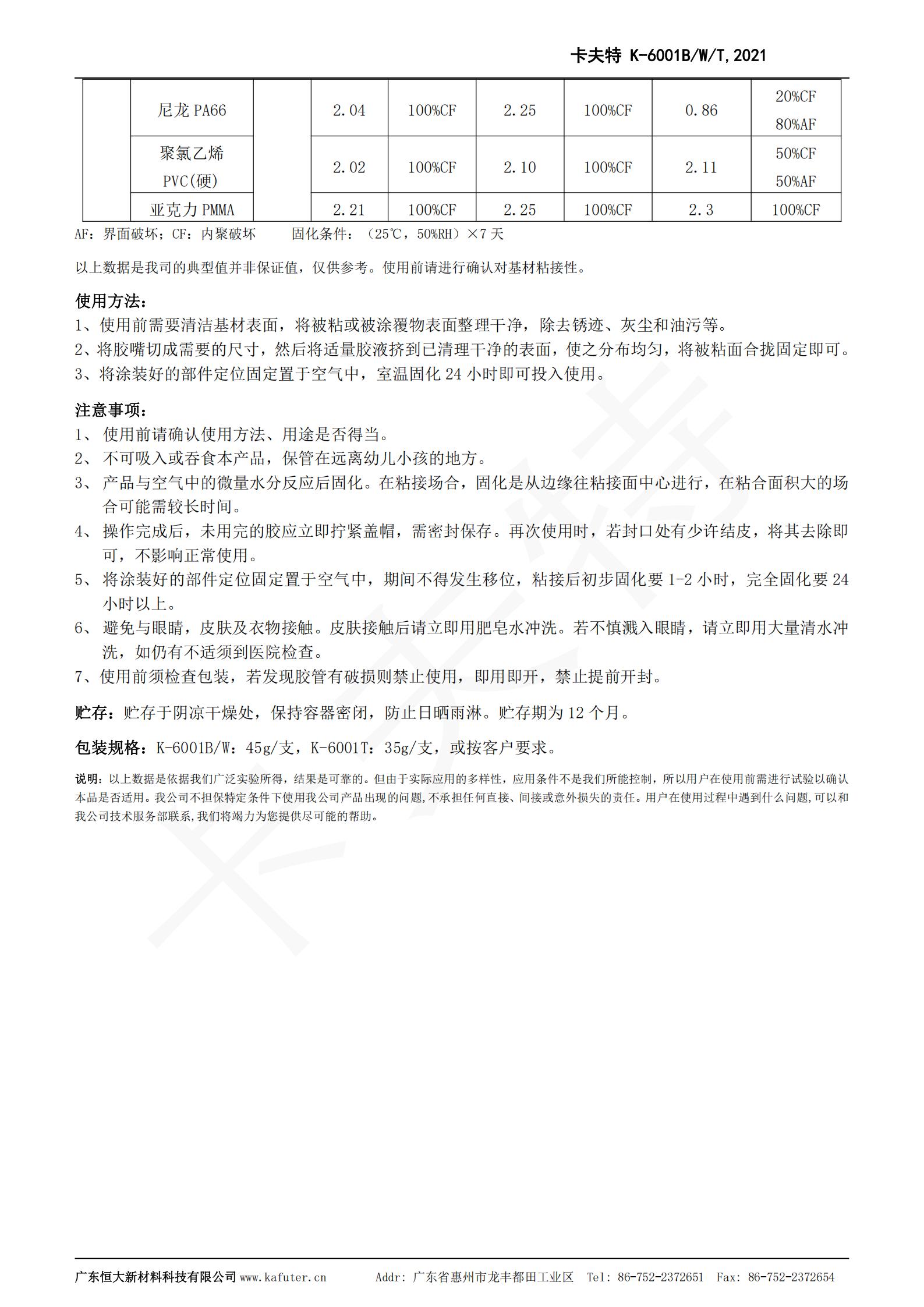
卡夫特K-6001W MS硅烷胶强力胶透明玻璃胶封边填缝车门堵漏密封胶
所有分类
广研密封胶系列
卡夫特密封胶系列
白云密封胶
哥俩好密封胶
邦特密封胶
卡夫特K-6001W MS硅烷胶强力胶透明玻璃胶封边填缝车门堵漏密封胶
卡夫特K-6001W MS硅烷胶强力胶透明玻璃胶封边填缝车门堵漏密封胶
[上一个:卡夫特K-6008W改性硅烷金属塑料木材免钉绝缘阻燃密封胶耐高温]
[下一个:卡夫特K-5808W/B/T改性硅烷密封胶耐高温 强力绝缘防水防尘快干]
卡夫特K-6001W MS硅烷胶强力胶透明玻璃胶封边填缝车门堵漏密封胶
详情说明
关于我们
公司简介
成功案例
视频中心
产品中心
广研密封胶系列
卡夫特密封胶系列
查看更多
应用行业
电子电器行业
汽车行业
机械行业
新能源行业
IGBT 模块行业
其他行业
新闻中心
公司动态
行业资讯
常见问题
咨询热线
158-1773-4885
广东省东莞市万江街道万高路5号103室
扫一扫
Copyright @ 东莞德润密封材料有限公司 访问量:
粤ICP备2023035341号
技术支持:
【东莞网站建设】
【后台管理】
【BMAP】
【GMAP】