服务热线:

158-1773-4885
4产品中心
卡夫特K-3+3 383 588 586 587 583硅酮免垫片密封胶
卡夫特K-3+3 383 588 586 587 583硅酮免垫片密封胶
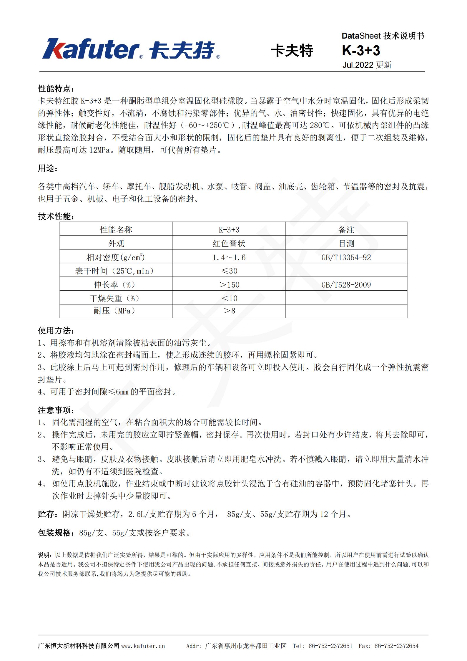
卡夫特K-588耐高温红胶是一种酮肟型单组分室温固化型硅橡胶。当暴露于空气中水分时室温固化,固化后形成柔韧的弹性体;触变性好,不流淌,不腐蚀和污染零部件;优异的气、水、油密封性;优异的电绝缘性能和耐老化性能;固化速度快,耐温性好(-60~+250C),耐温峰值最高可达315C。可依机械内部组件的凸缘形状直接涂胶封合,不受结合面大小和形状的限制,固化后的垫片具有良好的剥离性,便于二次组装及维修,耐压最高可达12MPa。随取随用,可代替所有垫片。卡夫特Kafuter官方授权经销商-东莞德润密封材料有限公司www.gzderun.com,销售服务热线:15817734885,李经理​

卡夫特K-3+3 383 588 586 587 583硅酮免垫片密封胶

 详情说明
咨询热线
158-1773-4885

广东省东莞市万江街道万高路5号103室


扫一扫
Copyright @ 东莞德润密封材料有限公司 访问量: 粤ICP备2023035341号
技术支持: 【东莞网站建设】 【后台管理】 【BMAP】 【GMAP】